Goal
The goal of this project is to create an affordable and small potentiostat that is paired with computers via USB, for use in low resource settings. 
- Price should be under $50 Cad = $40.69 USD = €33.84 Euro.
- Footprint roughly the same as a common USB memory stick. 
- Sturdy enough to operate in outdoor environments and withstand Electro Static Discharge (ESD).
Background
A potentiostat is an instrument used to conduct electrochemical experiments. Potentiostats are commonly used to precisely control the voltage between electrodes in electrochemical cells while reading the current flow. Lab grade potentiostats commonly cost tens of thousands of dollars, with smaller more portable versions costing in the thousands of dollars.  
Inspiration
This project was inspired by work done in my Master's thesis. The electrochemical analysis performed in my thesis was done using a modified, wireless potentiostat built from the plans designed by a team at Harvard. The potentiostat used in my thesis cost roughly $100 USD and connected to a user's smartphone. However the core technology for that potentiostat is no longer available.  
System Core
The LMP91000 from Texas Instruments is an integrated circuit potentiostat meant for gas sensing in micropower situations. It is the core technology around which the Potentiostat USB Stick is built. The brain of the Potentiostat USB Stick is an STM32G431K8T6 microcontroller. The STM32G431K8T6 was chosen as it is an entry level microcontroller that has the power to run the basic measurement techniques required of all potentiostats. It also has room to add more features with future developments.
Schematic 
The board schematic was made in Autodesk Eagle and divided into the 4 sections: sensors, power supply, USB connection and MCU. In the USB section there is an ESD protection chip to prevent damage to the MCU. Three LEDs have been added in the MCU section to help with debugging. 
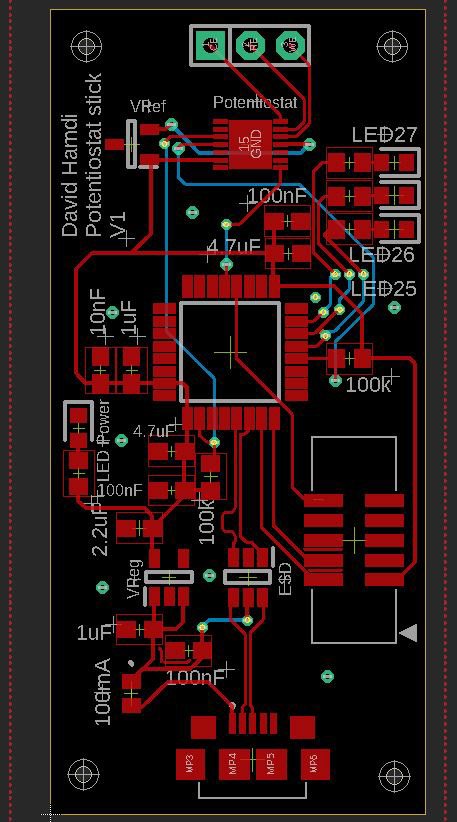
Board Layout
The board layout and cam processing was also carried out in Autodesk Eagle. The final board design was 51 by 24mm, well within the target footprint of a USB memory stick. The USB differential pairs were matched using the differential pair routing tool in Eagle. 
Embedded Software Development
Under development, check back soon!
App development
Under development, check back soon!
Back to Top